發表時間:2023-09-05 17:55:38 點擊:0
眾所周知,日本老齡化嚴重,因而養老護理產業發展非常成熟,加之日本同時也是少子化國家,沒有足夠的人力,為了解決用工缺的問題。
特別歡迎其他國家對護理專業感興趣的人士去學習護理并參加相關工作,相對應地,日本的護理專業也是非常熱門的專業。那么想去日本學習護理專業都有哪些途徑呢?
1. 專門學校
日本的專門學校類似中國的高職技校一類的學校,在日本非常普遍,一般招收的是日本高中畢業的學生,短期的專門學校的目的一般就是學習一門手藝之后出來找工作,護理類的專門學校一般是三年,課程偏重實踐性技術,因此學習時間短,學費也比大學少,能在短時間內掌握關于護理一類的實踐操作。
但需要注意的是,這種專門的學校畢業之后在日本工作是受到認可的,但如果回國工作的話,專門學校的學歷不被國內認可。
2. 大學
日本各大學都設有護理類專業課程,分為基礎護理學、成人護理學、老年護理學、小兒護理學、看護管理等等。
隨著護理專業的不斷發展,現在各大學都紛紛設立了與時俱進的專業,更能符合現在護理的需要,比如護理營養學、護理教育學、看護倫理學等也非常熱門,吸引了很多學生,在未來的前景也不錯。
大學的本科階段一般包括專業基礎科目和專業科目,最后一年則會側重于實習和實踐內容。
和專門學校不同的是,日本大學的護理專業學習時間更長,學費也會高,但無論是在日本,還是回國就業,只要是教育部登記過的正規大學,學歷都會被承認。
那有沒有既花費時間少,花費低,還能學成歸來得到國內認可的方法呢?
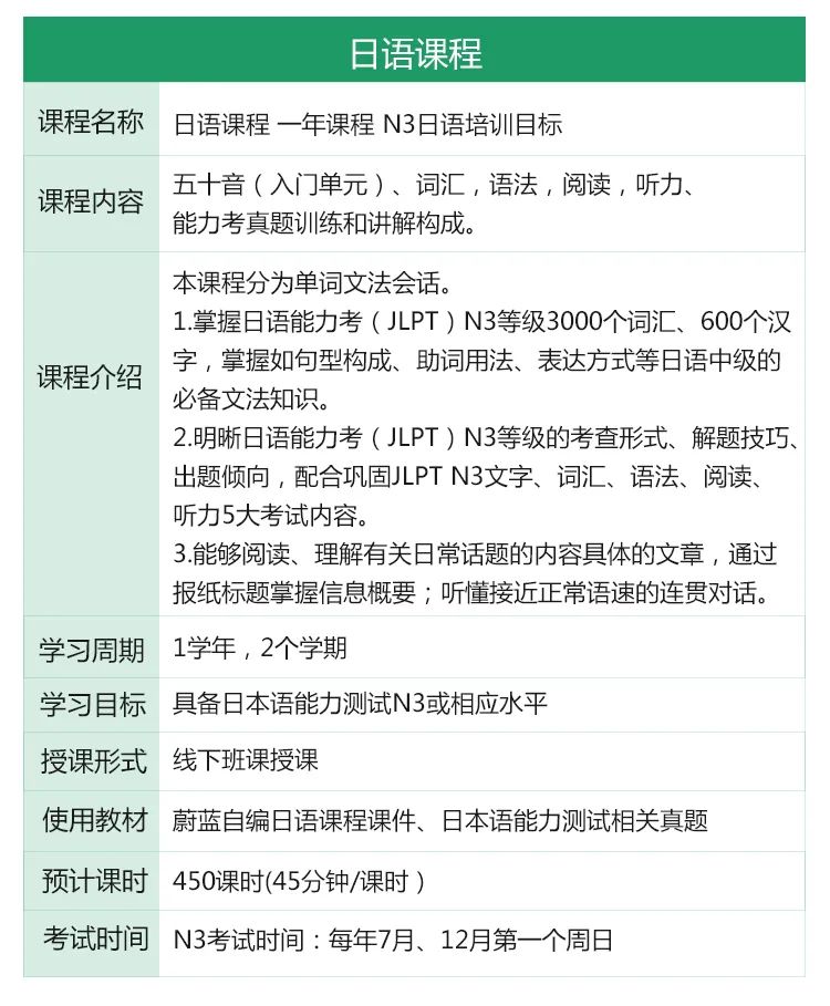
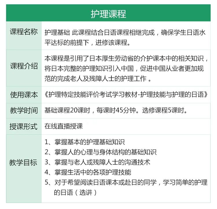
蔚藍康養一直致力于培養康養福祉產業國際人才,蔚藍與全國各地的職業學校合作設立教學基地,教授日語和基礎介護知識,提供留學服務和在日升學、就職服務。
蔚藍與中職院校校企合作,開設“國際康養福祉專業班”,從接受過12年教育的學生中選拔志愿從事醫養事業的學生,教授日語基礎介護知識。
第二階段
赴日在蔚藍日本培訓基地,強化日語學習,考取介護技能資格,同時在介護機構實習打工。
也可以升入福祉專門學校,2年免學費學習福祉介護課程,考取日本“介護福祉士”國家職業資格證。
第三階段
到福祉介護機構就職,簽訂保證工作5年的合同。
第四階段
回國后到康養機構就業從事管理工作。


本文由“蔚藍康養”原創。